整流二极管在电路图中的具体作用

日期:2022-11-04 分类:产品知识 浏览:886 来源:广东佑风微电子有限公司


  整流二极管在电路图中的具体作用


  整流二极管在电路中的具体作用是什么,整流二极管在实际应用中起到的特殊作用是什么?


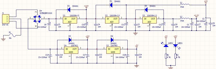
  整流二极管电路中主要是防止输入端电压突然降低或不慎短路,及时将输出端大电容的电荷释放掉,从而保护三端稳压器不被击穿。


  即输出电压高于输入电压时,通过整流二极管释放电压。三端稳压器在输出电压大于输入电压时,三端极易损坏。

  整流二极管在电路中的作用你学会了多少?若想了解更多的整流二极管知识,欢迎来电我司,我司将竭诚为你服务。



上一篇:桥式整流二极管选用原则

下一篇:BT139-600E 16A 600V TO-220C 印字BT139-600E 可控硅 YFW佑风微品牌

客服微信
咨询电话
0769-82730221